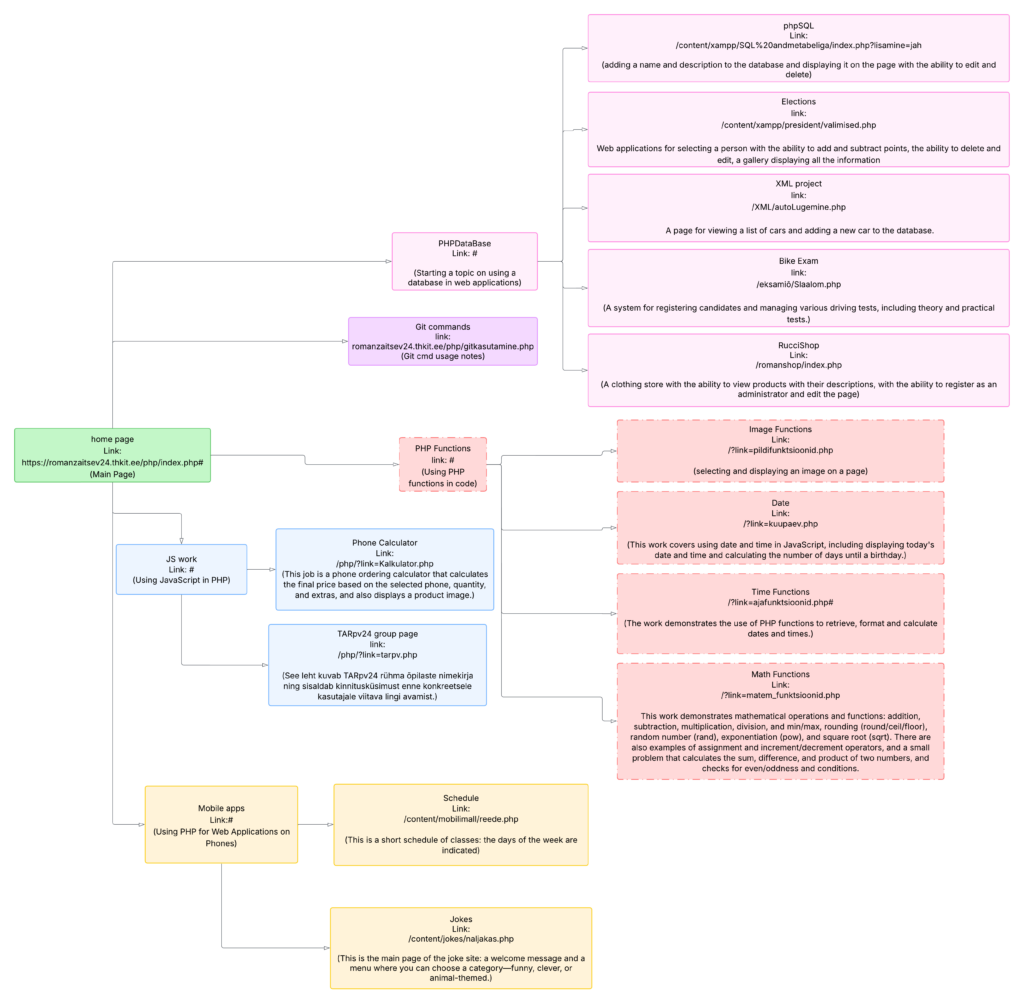
Storyboard on visuaalne plaan veebilehe või projekti jaoks, mis koosneb järjestikustest kastidest. Iga kast kujutab eraldi lehte või lehe osa ning näitab, milline sisu sinna kuulub ja kuidas kasutaja veebilehel liigub. Storyboard aitab enne arendamise alustamist läbi mõelda veebilehe struktuuri, loogika ja kasutajasõbralikkuse.
My page story board:
